urban-robotics-foundation-capstone-otu4448
Request and grant of a trip ticket that will allow for multiple fleets of independent service robots to operate safely and effectively through public spaces.
https://github.com/jessecomo/urban-robotics-foundation-capstone-otu4448
Science Score: 44.0%
This score indicates how likely this project is to be science-related based on various indicators:
-
✓CITATION.cff file
Found CITATION.cff file -
✓codemeta.json file
Found codemeta.json file -
✓.zenodo.json file
Found .zenodo.json file -
○DOI references
-
○Academic publication links
-
○Academic email domains
-
○Institutional organization owner
-
○JOSS paper metadata
-
○Scientific vocabulary similarity
Low similarity (1.0%) to scientific vocabulary
Repository
Request and grant of a trip ticket that will allow for multiple fleets of independent service robots to operate safely and effectively through public spaces.
Basic Info
- Host: GitHub
- Owner: Jessecomo
- Language: Roff
- Default Branch: main
- Size: 380 KB
Statistics
- Stars: 2
- Watchers: 3
- Forks: 0
- Open Issues: 0
- Releases: 0
Metadata Files
README.md
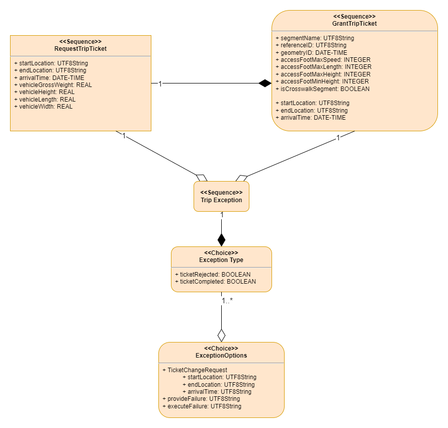
Capstone Team 17 - Urban Robotics Foundation
Request and grant of a trip ticket that will allow for multiple fleets of independent service robots to operate safely and effectively through public spaces.

UML Diagram

Owner
- Name: Jesse Como
- Login: Jessecomo
- Kind: user
- Location: Whitby, ON
- Website: https://www.linkedin.com/in/jessecomo/
- Repositories: 1
- Profile: https://github.com/Jessecomo
Technology Management Undergraduate & Small Business Owner.
Citation (CITATION.cff)
cff-version: 1.2.0 title: "Capstone Team 17 - Urban Robotics Foundation"