nf-core-alberto
Science Score: 44.0%
This score indicates how likely this project is to be science-related based on various indicators:
-
✓CITATION.cff file
Found CITATION.cff file -
✓codemeta.json file
Found codemeta.json file -
○.zenodo.json file
-
✓DOI references
Found 10 DOI reference(s) in README -
○Academic publication links
-
○Academic email domains
-
○Institutional organization owner
-
○JOSS paper metadata
-
○Scientific vocabulary similarity
Low similarity (12.1%) to scientific vocabulary
Repository
Basic Info
- Host: GitHub
- Owner: albertorova
- License: other
- Language: Nextflow
- Default Branch: main
- Size: 80.6 MB
Statistics
- Stars: 0
- Watchers: 1
- Forks: 0
- Open Issues: 0
- Releases: 0
Metadata Files
README.md

Introduction
nf-core/alberto is a bioinformatics best-practice analysis pipeline for A pipeline made by Alberto.
The pipeline is built using Nextflow, a workflow tool to run tasks across multiple compute infrastructures in a very portable manner. It uses Docker/Singularity containers making installation trivial and results highly reproducible. The Nextflow DSL2 implementation of this pipeline uses one container per process which makes it much easier to maintain and update software dependencies. Where possible, these processes have been submitted to and installed from nf-core/modules in order to make them available to all nf-core pipelines, and to everyone within the Nextflow community!
On release, automated continuous integration tests run the pipeline on a full-sized dataset on the AWS cloud infrastructure. This ensures that the pipeline runs on AWS, has sensible resource allocation defaults set to run on real-world datasets, and permits the persistent storage of results to benchmark between pipeline releases and other analysis sources.The results obtained from the full-sized test can be viewed on the nf-core website.
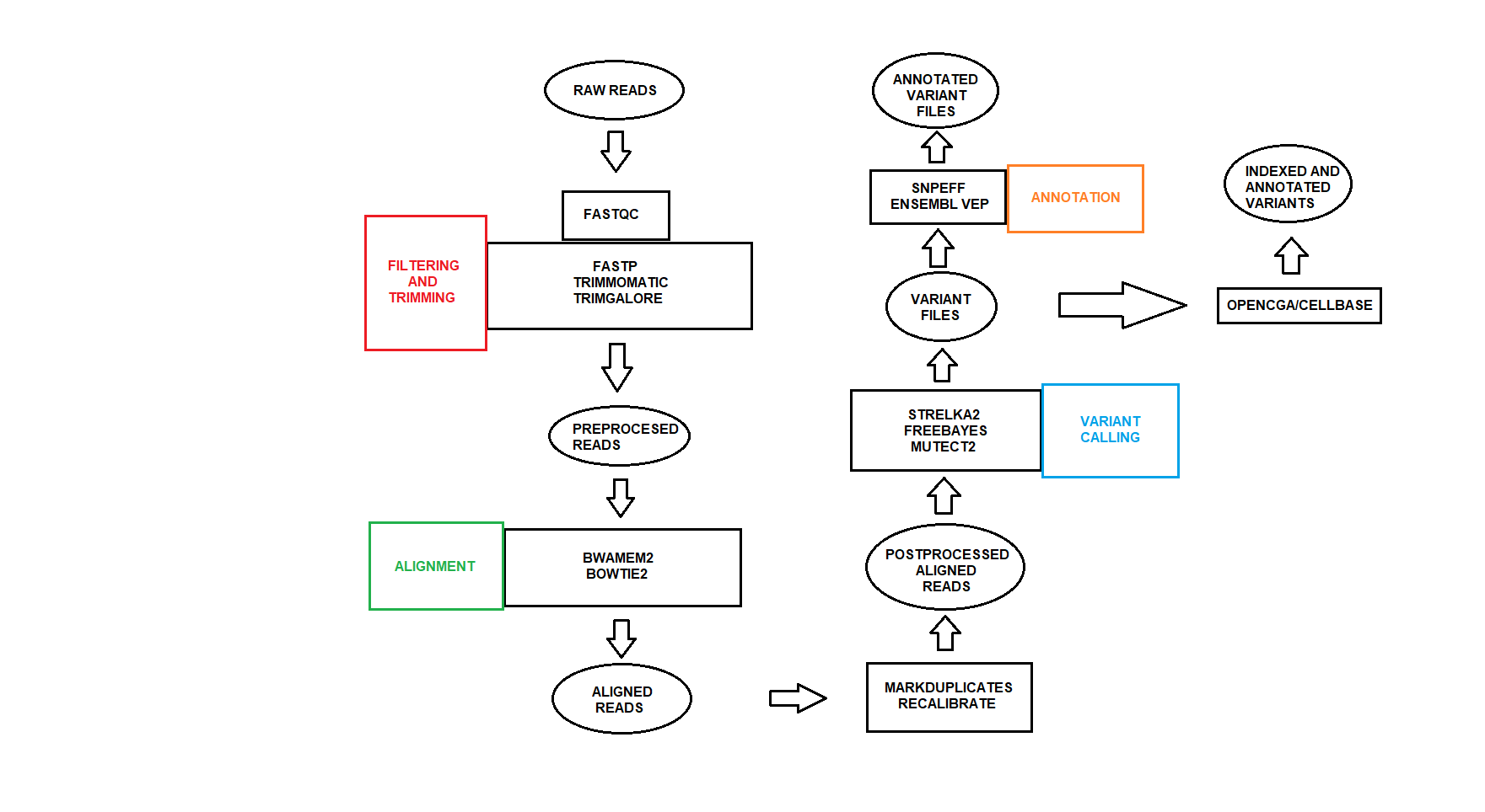
Pipeline summary
Quick Start
Install
Nextflow(>=22.10.1)Install any of
Docker,Singularity(you can follow this tutorial),Podman,ShifterorCharliecloudfor full pipeline reproducibility (you can useCondaboth to install Nextflow itself and also to manage software within pipelines. Please only use it within pipelines as a last resort; see docs).Download the pipeline and test it on a minimal dataset with a single command:
bash
nextflow run nf-core/alberto -profile test,YOURPROFILE --outdir <OUTDIR>
Note that some form of configuration will be needed so that Nextflow knows how to fetch the required software. This is usually done in the form of a config profile (YOURPROFILE in the example command above). You can chain multiple config profiles in a comma-separated string.
- The pipeline comes with config profiles called
docker,singularity,podman,shifter,charliecloudandcondawhich instruct the pipeline to use the named tool for software management. For example,-profile test,docker.- Please check nf-core/configs to see if a custom config file to run nf-core pipelines already exists for your Institute. If so, you can simply use
-profile <institute>in your command. This will enable eitherdockerorsingularityand set the appropriate execution settings for your local compute environment.- If you are using
singularity, please use thenf-core downloadcommand to download images first, before running the pipeline. Setting theNXF_SINGULARITY_CACHEDIRorsingularity.cacheDirNextflow options enables you to store and re-use the images from a central location for future pipeline runs.- If you are using
conda, it is highly recommended to use theNXF_CONDA_CACHEDIRorconda.cacheDirsettings to store the environments in a central location for future pipeline runs.
- Start running your own analysis!
<!-- TODO nf-core: Update the example "typical command" below used to run the pipeline -->
bash
nextflow run nf-core/alberto --input samplesheet.csv --outdir <OUTDIR> --genome GRCh37 -profile <docker/singularity/podman/shifter/charliecloud/conda/institute>
Documentation
The nf-core/alberto pipeline comes with documentation about the pipeline usage, parameters and output.
Credits
This code corresponds to the development of the Master's Final Project "Planning and implementation of a genetic analysis workflow for variant detection".
Directed by Dr. Jose Luis Mosquera Mayo.
© Alberto Andrés Rodríguez Vargas All rights reserved. Reproduction in whole or in part of this work by any means or process of this work by any means or process whatsoever, including printing, reprography, microfilm, computer processing or any other system is prohibited, as well as the distribution of copies by rental and lending, without the author's written permission or the limits author's written authorization or within the limits authorized by the Intellectual Property Law.
UOC Universitat Oberta de Catalunya
Contributions and Support
If you would like to contribute to this pipeline, please see the contributing guidelines.
For further information or help, don't hesitate to get in touch on the Slack #alberto channel (you can join with this invite).
Citations
An extensive list of references for the tools used by the pipeline can be found in the CITATIONS.md file.
You can cite the nf-core publication as follows:
The nf-core framework for community-curated bioinformatics pipelines.
Philip Ewels, Alexander Peltzer, Sven Fillinger, Harshil Patel, Johannes Alneberg, Andreas Wilm, Maxime Ulysse Garcia, Paolo Di Tommaso & Sven Nahnsen.
Nat Biotechnol. 2020 Feb 13. doi: 10.1038/s41587-020-0439-x.
Owner
- Name: Alberto Andrés Rodríguez Vargas
- Login: albertorova
- Kind: user
- Repositories: 1
- Profile: https://github.com/albertorova
Citation (CITATIONS.md)
# nf-core/alberto: Citations ## [nf-core](https://pubmed.ncbi.nlm.nih.gov/32055031/) > Ewels PA, Peltzer A, Fillinger S, Patel H, Alneberg J, Wilm A, Garcia MU, Di Tommaso P, Nahnsen S. The nf-core framework for community-curated bioinformatics pipelines. Nat Biotechnol. 2020 Mar;38(3):276-278. doi: 10.1038/s41587-020-0439-x. PubMed PMID: 32055031. ## [Nextflow](https://pubmed.ncbi.nlm.nih.gov/28398311/) > Di Tommaso P, Chatzou M, Floden EW, Barja PP, Palumbo E, Notredame C. Nextflow enables reproducible computational workflows. Nat Biotechnol. 2017 Apr 11;35(4):316-319. doi: 10.1038/nbt.3820. PubMed PMID: 28398311. ## Pipeline tools - [FastQC](https://www.bioinformatics.babraham.ac.uk/projects/fastqc/) - [MultiQC](https://pubmed.ncbi.nlm.nih.gov/27312411/) > Ewels P, Magnusson M, Lundin S, Käller M. MultiQC: summarize analysis results for multiple tools and samples in a single report. Bioinformatics. 2016 Oct 1;32(19):3047-8. doi: 10.1093/bioinformatics/btw354. Epub 2016 Jun 16. PubMed PMID: 27312411; PubMed Central PMCID: PMC5039924. ## Software packaging/containerisation tools - [Anaconda](https://anaconda.com) > Anaconda Software Distribution. Computer software. Vers. 2-2.4.0. Anaconda, Nov. 2016. Web. - [Bioconda](https://pubmed.ncbi.nlm.nih.gov/29967506/) > Grüning B, Dale R, Sjödin A, Chapman BA, Rowe J, Tomkins-Tinch CH, Valieris R, Köster J; Bioconda Team. Bioconda: sustainable and comprehensive software distribution for the life sciences. Nat Methods. 2018 Jul;15(7):475-476. doi: 10.1038/s41592-018-0046-7. PubMed PMID: 29967506. - [BioContainers](https://pubmed.ncbi.nlm.nih.gov/28379341/) > da Veiga Leprevost F, Grüning B, Aflitos SA, Röst HL, Uszkoreit J, Barsnes H, Vaudel M, Moreno P, Gatto L, Weber J, Bai M, Jimenez RC, Sachsenberg T, Pfeuffer J, Alvarez RV, Griss J, Nesvizhskii AI, Perez-Riverol Y. BioContainers: an open-source and community-driven framework for software standardization. Bioinformatics. 2017 Aug 15;33(16):2580-2582. doi: 10.1093/bioinformatics/btx192. PubMed PMID: 28379341; PubMed Central PMCID: PMC5870671. - [Docker](https://dl.acm.org/doi/10.5555/2600239.2600241) - [Singularity](https://pubmed.ncbi.nlm.nih.gov/28494014/) > Kurtzer GM, Sochat V, Bauer MW. Singularity: Scientific containers for mobility of compute. PLoS One. 2017 May 11;12(5):e0177459. doi: 10.1371/journal.pone.0177459. eCollection 2017. PubMed PMID: 28494014; PubMed Central PMCID: PMC5426675.
GitHub Events
Total
Last Year
Dependencies
- nfcore/base 1.14 build
- nfcore/base 2.1 build
